
Vitamin B12, also called cobalamin, is one of the most important vitamins for human health.
Unlike some vitamins that the body can make on its own, B12 must be obtained from food or supplements.
It plays a key role in energy production, brain function, and the formation of red blood cells.
Unfortunately, B12 deficiency is common worldwide, especially among older adults, vegetarians, and people with digestive issues.
This article explores everything you need to know about Vitamin B12: its role in the body, sources, daily needs, deficiency symptoms, health benefits, and tips to maintain healthy levels.
Vitamin B12 is a water-soluble vitamin that belongs to the B-complex family.
It contains cobalt, which is why compounds with B12 are often called cobalamins.
Unlike other vitamins, B12 requires a special protein called intrinsic factor, produced in the stomach, to be absorbed in the intestines.
Vitamin B12 is essential for multiple processes that keep the body healthy:
Red Blood Cell Formation
B12 helps in producing healthy red blood cells.
Without it, cells become large and irregular (megaloblastic anemia).
Nervous System and Brain Function
B12 supports the myelin sheath, which protects nerves.
Deficiency can cause numbness, tingling, memory loss, and even neurological damage.
DNA Synthesis
It is vital for DNA production, ensuring normal cell growth and repair.
Energy Production
B12 helps convert food (carbohydrates, fats, proteins) into usable energy.
Mood and Mental Health
It influences brain chemicals like serotonin and dopamine, playing a role in preventing depression and cognitive decline.
Vitamin B12 is naturally found only in animal-based foods, which is why vegetarians and vegans are at higher risk of deficiency.
Beef liver and organ meats
Fish (salmon, tuna, trout, sardines)
Poultry (chicken, turkey)
Eggs
Dairy products (milk, cheese, yogurt)
Fortified foods (cereals, plant-based milks, nutritional yeast)

The recommended daily intake (RDI) varies by age and health status:
Adults: 2.4 mcg/day
Pregnant women: 2.6 mcg/day
Breastfeeding women: 2.8 mcg/day
Children: 0.9–1.8 mcg depending on age
Since B12 is water-soluble, excess amounts are usually excreted in urine.
However, supplementation may be necessary if the body cannot absorb it properly.
Poor dietary intake (vegan/vegetarian diets without supplements)
Pernicious anemia (lack of intrinsic factor)
Digestive conditions (Crohn’s disease, celiac disease, gastric surgery)
Long-term use of acid-reducing medications (proton pump inhibitors, metformin)

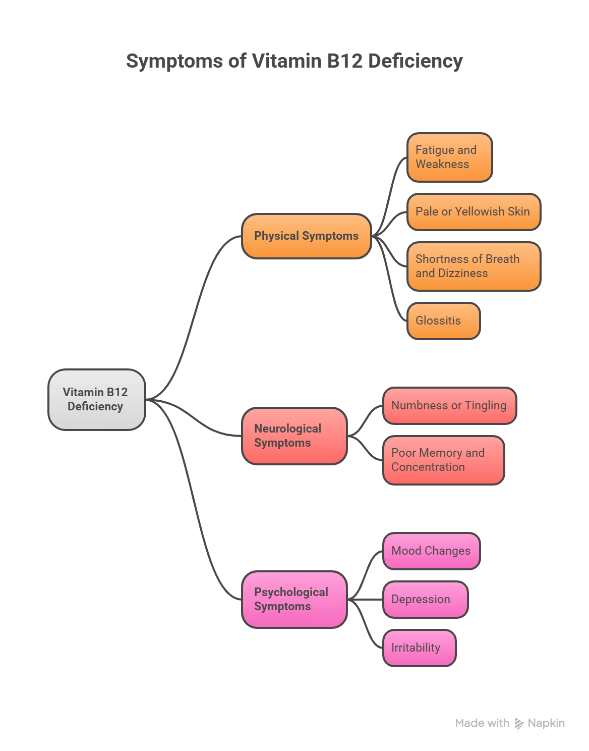
Fatigue and weakness
Pale or yellowish skin
Shortness of breath and dizziness
Numbness or tingling in hands and feet
Poor memory and concentration
Mood changes (depression, irritability)
Glossitis (inflamed tongue)
Untreated deficiency can lead to permanent nerve damage and serious anemia.

1_Boosts Energy Levels
B12 supports the conversion of food into fuel, fighting fatigue.
2_Supports Brain Health
Adequate B12 may lower the risk of dementia and slow cognitive decline.
3_Improves Mood
B12 helps regulate serotonin, reducing the risk of depression.
4_Protects Heart Health
Works with folate and B6 to lower homocysteine, a risk factor for heart disease.
5_Supports Pregnancy
Essential for fetal brain and nervous system development.
6_Healthy Hair, Skin, and Nails
Deficiency can cause brittle nails, hair loss, and skin pigmentation changes.

For people who cannot get enough from food, supplements are available in different forms:
Oral tablets or capsules (most common)
Sublingual (under the tongue) drops or sprays
Injections (for severe deficiency or absorption problems)
Most supplements contain cyanocobalamin or methylcobalamin. Both are effective, but methylcobalamin may be better for nerve health.
Eat a balanced diet including animal-based foods or fortified plant-based foods.
If vegetarian or vegan, consider a B12 supplement.
Older adults and people with digestive problems should check B12 levels regularly.
Always consult a healthcare professional before starting supplements.
Vitamin B12 is an essential nutrient for energy, red blood cells, nerves, and brain health.
Deficiency can cause serious problems, but it’s preventable through a balanced diet and supplementation when needed.
Maintaining healthy B12 levels is crucial for overall well-being, especially for vegetarians, older adults, and individuals with digestive issues.